
财联社1月9日讯16倍大牛股被立案造访。
1月9日晚间,证监会发布公告称,近期,宁波市天普橡胶科技股份有限公司(简称天普股份)股票价钱极度波动,商场高度留情。近日,证监会已对天普股份股票往复极度波动公告涉嫌要紧遗漏立案造访。
下一步,证监会将在全面造访的基础上照章管制,切实珍藏商场健康浮现发展。

在证监会对天普股份立案造访后,1月9日晚间上交所也已动手对干系事项的违法管制设施,将照章依规赐与管制。
大牛股被立案造访,要紧遗漏所谓何事?
因沾边AI被资金爆炒,天普股份蓝本是一家主营汽车橡胶管路的公司,2025年8月,AI芯片“准独角兽”中昊芯英看中天普股份并揣测收购,后者股价坐上了“火箭”。 短短一个多月内疯涨317.72%,得益15个连结涨停。
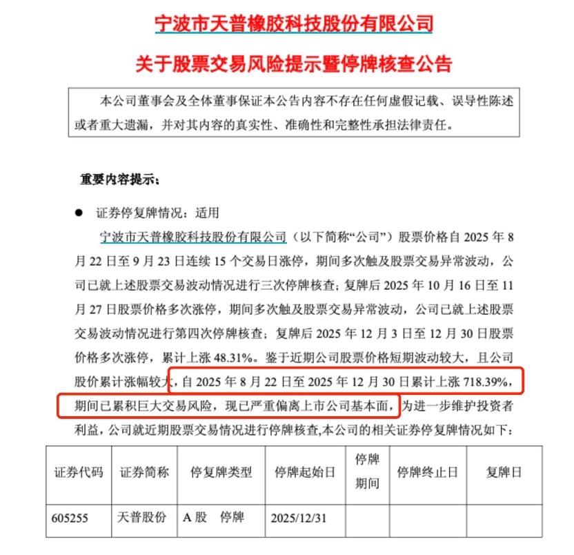
自2025年8月22日至2025年12月30日累计高潮718.39%,市值从不及40亿元增多至现时292亿元,最终2025年全年公司股价高潮1663.2%,成为年度涨幅榜上的“第二大牛股”。

在2025年12月底,由于要约收购公司股份交割完成,上市公司成立芯片想象子公司等音信刺激,再度股价大涨。
把柄最新公告暴露,中昊芯英成为天普股份第二大激动,捏股数目1441.38万股,捏股占比10.75%。

问题来了,天普股份何故原因被证监会立案造访?这要源于成立子公司谋略界限的反复。
2025年12月26日,天普股份完周详资子公司天普欣才的工商成立登记手续。彼时天普欣才主要谋略界限是集成电路芯片想象及办事、东谈主工智能表面与算法软件设备、东谈主工智能行业愚弄系统集成办事及集成电路芯片及家具销售等。
关联词2025年12月31日,子公司天普欣才将谋略界限变更为橡胶成品制造、汽车零部件及配件制造等。同日,天普股份发布了对于股票往复风险辅导暨停牌核查的公告,恢复了三大商场传言。

商场传言一,中昊芯英本身现存成本证券化旅途与上市公司干系。经公司再次与激动中昊芯英阐发,端正目下,激动中昊芯英本身现存成本证券化旅途与上市公司无关。中昊芯英已动手自强门庭的初次公设备行股票(IPO)干系责任,现已插足股份制改制(股改)流程阶段。激动中昊芯英本身现存成本证券化旅途与上市公司无关。
商场传言二,中昊芯英将对公司注入钞票。经公司再次与激动中昊芯英阐发,激动中昊芯英无钞票注入揣测。中昊芯英莫得在异日12个月内变嫌上市公司主买卖务莽撞对上市公司主买卖务作念出要紧转换的明确揣测;莫得在异日12个月内对上市公司过甚子公司的钞票和业务进行出售、并吞、与他东谈主合股或融合的明确揣测,或上市公司拟购买或置换钞票的明确重组揣测。
商场传言三,公司已与激动中昊芯英坚贞框架性融合条约,开展东谈主工智颖悟系业务。经公司自查,端正目下,公司无开展东谈主工智颖悟系业务的揣测;并与激动中昊芯英阐发,端正目下,公司未与激动中昊芯英坚贞任何框架性融合条约或相似条约。
1月5日,上交所发布了对天普股份的监管警示函。上交所称,“东谈主工智能”属于商场热门意见,天普股份在明知本身无东谈主工智能业务开展揣测的情况下,未在股价极度波动公告中针对性阐发子公司干系情况,信息暴露不准确、不完好,风险辅导不充分,可能对投资者有策画形成误导。
基于此,上交所对天普股份、时任董事(代行董事长)沈伟益、时任董事会布告吴萍燕作出监管警示,并条件公司在1个月内提交经合座董监高署名阐发的整改申诉。

高盛、星河证券、招商证券海外等机构新晋前十大贯通股,公募亦有捏仓
从天普股份前十大贯通股来看,频年来公司不乏境表里机构投资者怜爱。2023年以来,包括高盛集团、摩根大通、摩根士丹利、瑞士聚拢银行集团、巴克莱银行等外资投行,中信证券、中信证券资管(香港)、招商证券海外、星河证券等券商以及中信保诚多计谋、华汯龙若私募证券投资基金等公私募基金均出当今天普股份的前十大贯通激动中。
不外这些机构投资者并莫得遥远捏有,险些均已而出现一个季度后,即散失在前十大贯通股中。
端正2025年三季度末,新晋前十大贯通股的机构投资者分裂是中国星河(捏股占比0.76%)、招商证券海外(捏股占比0.6%)以及高盛集团(捏股占比0.28%)。

公募基金方面,东方量化成长、新华中小市值优选两只基金在2025年三季度一举将天普股份买为第一大重仓股。不外两只家具界限并不大,分裂为1.24亿元、0.64亿元,因此捏有并未几,捏股数目仅为1.79万股、1.09万股,天普股份在2025年三季度涨幅达到468.92%,对基金净值增长起到了伏击作用。
不外,跟着监管动手对天普股份的造访,炒作情怀退散,股价或将受到影响。现时两只基金尚未发布2025年四季报开yun体育官网入口登录体育,是否仍是减仓尚不知所以。

